-
3A/4-32V 惠州同步降压型DC-DC转换器HP8303B
发布时间:2026-05-163A/4-32V 同步降压型DC-DC转换器HP8303B描述HP8303B是一款高效同步降压型DC/DC转换器,输入电流范围为4V至32V,可提供高达3A的连续输出电流。HP8303B在空载时的工作电流为200uA,关断时降至<3uA。D...
查看详情 -
100V的惠州异步降压型DC-DC转换器XR3820
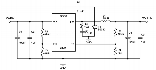
发布时间:2024-08-02100V的异步降压型DC-DC转换器XR3820概述XR3820是一款输入耐压可达100V的 异步降压型DC-DC转换器,内置高位NMOS,内阻仅有400mΩ,可提供1.5A的持续带载能力,系统转换效率可达95%以上。具备高性能的负载响应能...
查看详情



服务热线
公司地址:
公司邮箱: