-
TWS 惠州耳机充电仓电源管理芯片 LY6294
发布时间:2026-05-22TWS 耳机充电仓电源管理芯片 LY6294特性 * 自动开关机、常输出 2 种模式随意配置* 轻载自动关机电流 7mA* 待机电压:2V/电池电压/5.1V 可设定* 掉电压模式待机电流 4uA* 5V 常输出模式待机电流 45uA* 待...
查看详情 -
2.0A充电,2.5A放电 锂电池充放电电源管理芯片FM5324HJ1 替代惠州IP5306 SM5308
发布时间:2025-07-012.0A充电,2.5A放电 锂电池充放电电源管理芯片FM5324HJ1 替代IP5306 SM5308一、 概述 FM5324HJ1是一款应用于移动电源,集成了锂电池充电管理,电池升压输出,电池电量判断和LED电量指示的集成电源管理IC。 ...
查看详情 -
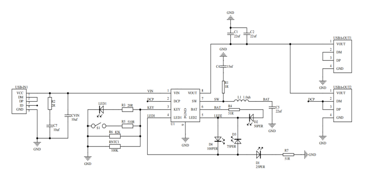
惠州电源管理芯片,电源ic芯片供应商-迅瑞创芯
发布时间:2025-01-10电源管理芯片,电源ic芯片供应商-迅瑞创芯2.1A 充电 2.4 A 放电高集成度移动电源 SOC SM5308参数资料简介SM5308 是一款集成升压转换器、锂电池充电管理、电池电量指示的多功能电源管理 SOC,为移动电源提供完整的电源解...
查看详情 -
XR3327单节锂电池充放电惠州电源管理芯片
发布时间:2024-02-03XR3327单节锂电池充放电电源管理芯片一、 概述 XR3327一款锂电池充放电电源管理IC,集成了锂电池充电管理,电池升压输出,电池电量判断和LED电量指示的集成电源管理IC。 XR3327是以开关方式进行充电,包含涓流充电,恒流充电和恒...
查看详情 -
惠州SM5401锂电池电源管理芯片 0.8A充电IC
发布时间:2021-04-08SM5401锂电池电源管理芯片一、简介SM5401是一款集成锂电池充电管理,LED指示功能,升压转换器的移动电源管理芯片,外围只需极少的元件,就可以组成功能强大的移动电源方案。SM5401内部集成了0.8A的线性充电模式,支持对0V电池充电...
查看详情 -
惠州电源管理芯片有哪些优势及应用?
发布时间:2018-09-10随着电子产品的快速发展,电子产品对功能的多元化、完善化要求也越来越高,其电源的尺寸、效率、功耗、充电时间以及性能的安全稳定性提出了更高的要求,电源管理芯片技术的应用,是为了节约电量系统整体能耗而利用电源芯片将电源输出合理分配给电路中的不同组...
查看详情



服务热线
公司地址:
公司邮箱: