• FM4062 带OVP功能惠州座充充电管理 IC

    发布时间:2024-04-25

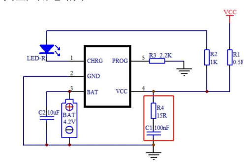
    FM4062 带OVP功能座充充电管理 IC概述 FM4062是恒流/恒压座充充电管理芯片,主要应用于单节锂电池充电。应用电路无需外接检测电阻,其内部为MOSFET结构,因此也无需外接反向二极管。FM4062 VCC端口具有高达30V的超高...

    查看详情

服务热线

0755-86003350

公司地址:

深圳市宝安区西乡街道前进二路149号智汇创新中心A座8层803室

公司邮箱:

cxwenli@126.com

扫码查看手机版

Copyright © 2026 深圳市迅瑞创芯科技有限公司 粤ICP备17163104号